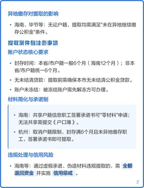
忻州公积金提取时间规定_公积金提取时间要求是怎么算
仿若厦门那般,自下个月(2026年2月5日)起始,若要进行买房提取公积金的操作,必定得于拿到购房合同或者发票的时间范围之内的一年之际去提交申请,一旦超出期限便不再予以受理机会。白山市同样是在同一天施行新的政策,偿还商业贷款也能够按月进行提取了。公积金提取,真的不能等。....
了解详情
仿若厦门那般,自下个月(2026年2月5日)起始,若要进行买房提取公积金的操作,必定得于拿到购房合同或者发票的时间范围之内的一年之际去提交申请,一旦超出期限便不再予以受理机会。白山市同样是在同一天施行新的政策,偿还商业贷款也能够按月进行提取了。公积金提取,真的不能等。....
了解详情
例如公积金,那笔放置在账户当中的钱,有的时候着实宛如“沉睡的资产”。存在一些城市作出规定,若账户处于封存状态,并且余额在此范围之内,即三千块,包含三千块,那么代办能够走简易程序,无需进行公证。异地公证,能行吗写上这段之后,就要去告知我妈,她那份公积金提取委托书,得趁着当下头脑清醒赶快准备好。....
了解详情
说到那个“公积金偿还贷款提取”,我可是费了小半年的时间,好一番折腾,才弄明白。前几天长春才刚出台了新政,自2026年3月1日起,灵活就业人员也能够使用公积金来偿还贷款了,甚至还可以提取出来用以交纳物业费、契税。我房贷还款日可不等人啊。....
了解详情
公积金的额度怎么样了呢?只要你的孩子开展上学行为,且学校与家之间的距离遥远到超出4公里,那么你便能够进行公积金提取操作来支付房屋租金。全家人的公积金,凑一起够个首付吗?人民日报说,全国公积金缴存余额已经奔着11万亿去了。突然觉得,这哪是什么“提取额度”啊。....
了解详情
我那申请提交三天了,App上还显示“审核中”。公积金提取审核要多久审核不通过的原因那时我便心想,倘若公积金审核也能够有着这种如同“逆转”般的速度以及拼劲该多好。....
了解详情热线电话
18225968333
上班时间
周一到周五
公司电话
13065553707
